Мобильная версия сайта    
   
Где я нахожусь?
         

Левитрон или когда руки растут из головы! Попытаться подобрать серию (одинаковое название и разные цифры в конце) к этой публикации
Выложено 27 Декабря 2015
Разное > Идеи

Гевара
>50
  Прислал(a): Гевара
  Добавить Гевара в избранные авторы   Фотолента Гевара 0
   Список публикаций
Версия для печати    Инфо и настройки  Мой цитатник
теги у этой публикации не заданы [все теги сайта]

Не моё, но уважаю.

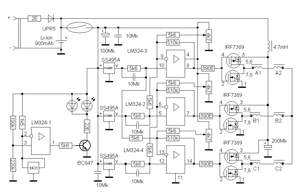
Однажды у меня возникла навязчивая идея подвесить предмет в воздухе за счёт лишь одного магнитного поля. И хотя теорема Ирншоу доказывает, что, используя только магниты невозможно удержать объект в гравитационном поле, с помощью дополнительных механизмов корректировки такая левитация возможна!

Конечно, самый простой в реализации способ корректировки — использование гироскопических сил. Но он не интересен в виду ограниченного времени висения. Поэтому было решено использовать для корректировки датчики Холла, определяющие смещения левитирующего магнита от положения неустойчивого равновесия и электромагниты для возврата его в точку равновесия.


Этот checkbox служит для того чтобы отметить
несколько фото в публикации (если например понравились только
2 фото из 20). Используется в:
- добавить в заметки
- послать другу по e-mail
 
 
 
 
 
 
 
 
 
 
 
 
 
 
 
Понравилось? Поделись с друзьями:
поделиться публикацией на vk.com  поделиться публикацией на facebook  поделиться публикацией в telegram  поделиться публикацией в Whatsapp  поделиться публикацией в twitter  поделиться публикацией в Odnoklassniki  отправить другу по e-mail
Комментарии пользователей ( Добавить комментарий к публикации   Добавить комментарий к публикации )
  • >50
    Гевара [публикатор]  [12] 27.12.2015 14:45   Пожаловаться      За комментарий:
    Не понравился комментарий 0 | 54 Понравился комментарий
    Кому что, каждому своё. Кому космическими кораблями просторы Вселенной бороздить, кому пиво сосать в подъезде на корточках, гыгыкая с кобылой в лосинах.
  • >50
    Коровьев  [12] 27.12.2015 15:49   Пожаловаться      За комментарий:
    Не понравился комментарий 0 | 11 Понравился комментарий
    Интересная игрушка
  • >50
    ken6560  [12] 27.12.2015 16:37   Пожаловаться      За комментарий:
    Не понравился комментарий 0 | 15 Понравился комментарий
    а машину времени ?слабо забацать?
  • -1
    Rita  [11] 27.12.2015 18:32   Пожаловаться      За комментарий:
    Не понравился комментарий 0 | 7 Понравился комментарий
    Первые шаги в будущее...
  • >50
    Sergey  [12] 27.12.2015 18:36   Пожаловаться      За комментарий:
    Не понравился комментарий 0 | 14 Понравился комментарий
    Уровень разработчика впечатлил... молодец.
  • >50
    Солистка  [12] 27.12.2015 20:00   Пожаловаться      За комментарий:
    Не понравился комментарий 0 | 11 Понравился комментарий
    Гевара: Кому что, каждому своё. Кому космическими кораблями просторы Вселенной бороздить, кому пиво сосать в подъезде на корточках, гыгыкая с кобылой в лосинах.
    Вся переписка   
    согласна полностью
  • >50
    iliaber1  [12] 28.12.2015 05:30   Пожаловаться      За комментарий:
    Не понравился комментарий 0 | 9 Понравился комментарий
    Гевара: Кому что, каждому своё. Кому космическими кораблями просторы Вселенной бороздить, кому пиво сосать в подъезде на корточках, гыгыкая с кобылой в лосинах.
    Вся переписка   
    Эйййй ! А мне -то что делать ? (очень обеспокоенно..!!!) Я не там и не там..
  • >50
    iliaber1  [12] 28.12.2015 05:35   Пожаловаться      За комментарий:
    Не понравился комментарий 0 | 8 Понравился комментарий
    Я знаком с автором.. Он и схемку слепил, и бабу в ресторан сводил.. Такие люди в своей жизни все успевают
  • >50
    Aleks-Cheban  [12] 28.12.2015 07:31   Пожаловаться      За комментарий:
    Не понравился комментарий 0 | 9 Понравился комментарий
    А мне почему-то название препарата Левитра в уме возникло
  • >50
    Aleks-Cheban  [12] 28.12.2015 07:32   Пожаловаться      За комментарий:
    Не понравился комментарий 0 | 8 Понравился комментарий
    iliaber1: Я знаком с автором.. Он и схемку слепил, и бабу в ресторан сводил.. Такие люди в своей жизни все успевают
    Вся переписка   
    Полностью подтверждаю
  • +1
    Ранель 28.12.2015 08:09   Пожаловаться      За комментарий:
    Не понравился комментарий 0 | 6 Понравился комментарий
    Молодец чел. Респект!
  • >50
    Гевара [публикатор]  [12] 28.12.2015 08:24   Пожаловаться      За комментарий:
    Не понравился комментарий 0 | 6 Понравился комментарий
    Aleks-Cheban: А мне почему-то название препарата Левитра в уме возникло
    Вся переписка   
    Возраст подошёл о ней задуматься... Хотя и вне возраста тоже прикольная вещь! Для рекордов ЗАПРОСТО! Но тадалафил круче! А если ещё и с дапоксетином ваще кабзда!
  • >50
    Коровьев  [12] 28.12.2015 08:57   Пожаловаться      За комментарий:
    Не понравился комментарий 0 | 4 Понравился комментарий
    Гевара: Возраст подошёл о ней задуматься... Хотя и вне возраста тоже прикольная вещь! Для рекордов ЗАПРОСТО! Но тадалафил круче! А если ещё и с дапоксетином ваще кабзда!
    Вся переписка   
    Для меня это всё тарабарщина
  • +2
    GrandKaa  [12] 28.12.2015 09:47   Пожаловаться      За комментарий:
    Не понравился комментарий 0 | 3 Понравился комментарий
    А ещё классно было бы видео этого чуда глянуть, всё-таки фото не то впечатление даёт.
  • >50
    Гевара [публикатор]  [12] 28.12.2015 10:15   Пожаловаться      За комментарий:
    Не понравился комментарий 0 | 6 Понравился комментарий
    Не, наше правительство сделает систему "Левитрон" (на внука Вротенберга оформят, конечно же) и за каждую левитацию будут брать деньги. Или введут налог на левитацию!
  • >50
    photographer  [12] 28.12.2015 10:38   Пожаловаться      За комментарий:
    Не понравился комментарий 0 | 4 Понравился комментарий
    Гевара: Кому что, каждому своё. Кому космическими кораблями просторы Вселенной бороздить, кому пиво сосать в подъезде на корточках, гыгыкая с кобылой в лосинах.
    Вся переписка   
    красавчек!достойно ответил
  • >50
    Гевара [публикатор]  [12] 28.12.2015 10:52   Пожаловаться      За комментарий:
    Не понравился комментарий 0 | 3 Понравился комментарий
    Aleks-Cheban: А мне почему-то название препарата Левитра в уме возникло
    Вся переписка   
    Дык при Левитре тоже ж взлетает огогошеньки-ого-ого!!!!!!!!!!! Та ещё левитация!
  • 0
    ramjager  [12] 28.12.2015 14:49   Пожаловаться      За комментарий:
    Не понравился комментарий 0 | 5 Понравился комментарий
    Очень здорово! Вспомнил одну из серий телепередачи "Этот фантастический мир" с театрализованным рассказом про подобный аппарат. Якобы школьница изобрела такой же компактный левиатрон и вручила взрослым дядям для ознакомления, те его включили и ДЕВАЙС скрылся в небесной синеве.
  • >50
    Коровьев  [12] 28.12.2015 15:03   Пожаловаться      За комментарий:
    Не понравился комментарий 0 | 5 Понравился комментарий
    ramjager: Очень здорово! Вспомнил одну из серий телепередачи "Этот фантастический мир" с театрализованным рассказом про подобный аппарат. Якобы школьница изобрела такой же компактный левиатрон и вручила взрослым дядям для ознакомления, те его включили и ДЕВАЙС скрылся в небесной синеве.
    Вся переписка   
    Поезда скоростные на магнитной подвеске есть.
  • >50
    Bezd  [12] 28.12.2015 15:11   Пожаловаться      За комментарий:
    Не понравился комментарий 0 | 5 Понравился комментарий
    если не ошибаюсь, есть в супердорогих номерах супердорогих отелей кровати, которые воспаряют по такому же принципу...., только вот спать в сильном электромагнитном поле наверняка вредно.....
  • +1
    test  [12] 28.12.2015 15:57   Пожаловаться      За комментарий:
    Не понравился комментарий 0 | 4 Понравился комментарий
    Крутяк! Так удерживают ось турбомолекулярного насоса (из дорогих) для создания очень глубокого вакуума или центрифуг для обогащения урана.
  • >50
    Гевара [публикатор]  [12] 28.12.2015 16:38   Пожаловаться      За комментарий:
    Не понравился комментарий 0 | 5 Понравился комментарий
    ramjager: Очень здорово! Вспомнил одну из серий телепередачи "Этот фантастический мир" с театрализованным рассказом про подобный аппарат. Якобы школьница изобрела такой же компактный левиатрон и вручила взрослым дядям для ознакомления, те его включили и ДЕВАЙС скрылся в небесной синеве.
    Вся переписка   
    Это из 2-й части "Приключения Электроника" Велтистова. Там Майя изобрела такой коврик, его взял Гусев, а потом его отобрал у него Таратар Таратарыч (учитель математики), когда Гусев к потолку в классе взлетел на нём, и затем отдал знакомому учёному, который и улетел далеко-далеко и попал в стратостат (дерижопль) к одному учёному. Перечитывал недавно, вещь!
  • +23
    A.M. 28.12.2015 22:43   Пожаловаться      За комментарий:
    Не понравился комментарий 0 | 2 Понравился комментарий
    Следующий шаг — то же, но без электроники. Нужен только жутко сильный магнит, с напряженностью полтора десятка тесла в зазоре между полюсами, но в наше время, когда даже самые отсталые слои населения мастырят редкоземельные магниты на электро- и водосчетчики, заставить левитировать в магнитном поле обычную живую лягушку не является неразрешимой задачей (гугли «Левитация лягушки»).
    P.S. Ирншоу, вероятно, даже во сне не мог предвидеть зависшее в магнитном поле живое земноводное, тем более что свою теорему он формулировал для системы точечных зарядов.
  • >50
    gen_orlov  [12] 05.02.2016 14:38   Пожаловаться      За комментарий:
    Не понравился комментарий 0 | 3 Понравился комментарий
    ken6560: а машину времени ?слабо забацать?
    Вся переписка   
    "Одумайтесь, одумайтесь, товарищ Тимофеев, прежде чем, понимаете, увидеть древнюю Москву — без санкции соответствующих органов"!
  • >50
    qwerty  [12] 09.02.2016 11:50   Пожаловаться      За комментарий:
    Не понравился комментарий 0 | 3 Понравился комментарий
    С котами нельзя, котам нельзя! (с)
  • >50
    alebrest  [12] 11.02.2016 00:16   Пожаловаться      За комментарий:
    Не понравился комментарий 0 | 2 Понравился комментарий
    Однажды у меня возникла навязчивая идея подвесить предмет в воздухе за счёт лишь одного магнитного поля. И хотя теорема Ирншоу доказывает, что, используя только магниты невозможно удержать объект в гравитационном поле, с помощью дополнительных механизмов корректировки такая левитация возможна!

    Конечно, самый простой в реализации способ корректировки —это ближайший гастроном, а точнее отдел алкогольных напитков. Брать надо побольше, крепких и пива для закрепления результата. Коту валерианки 0.05 литра обязательно не забыть. Как только удастся часть магнитов вынести наружу для красоты,
    накрыть тигра колбой для сохранности, сразу принять 100-150, а в последствии, корпус покрыть лаком, ещё 150, и приклеивая резиновые ножки 100 грамм ещё,а датчики Холла для защиты от случайных сгибаний закрыв пластиковым куполом допить остальное и ву а ля!!!!
    Тогда можно понять для чего однажды возникают такие идеи!!!! Простите не смог пройти мимо темы
    12.


    15
  • >50
    Ополченец  [12] 10.12.2022 09:43   Пожаловаться      За комментарий:
    Не понравился комментарий 0 | 3 Понравился комментарий
    - Как тебе такое, Илон Маск?
  • +4
    Пармезан 11.12.2022 12:52   Пожаловаться      За комментарий:
    Не понравился комментарий 1 | 0 Понравился комментарий
    А зачем это?какая польза от этого ящика?
  • +1
    Peker  [10] 20.12.2022 19:33   Пожаловаться      За комментарий:
    Не понравился комментарий 0 | 2 Понравился комментарий
    Пармезан: А зачем это?какая польза от этого ящика?
    Вся переписка   
    А какая польза жрать водку каждый день и смотреть футбол?
  • 0
    oldman48 20.12.2022 19:34   Пожаловаться      За комментарий:
    Не понравился комментарий 1 | 1 Понравился комментарий
    РФ родина слонов. Китайцы такие сувениры давно изготавливают в промышленном масштабе и продают. И не надо на одной коленке кобылу в лосинах держать, а на другой схему копипастить.

Альтернативные названия публикации ( Моя версию названия публикации Я придумал(а) название лучше)

Жалобы ( Добавить жалобу на публикацию Сообщить о нарушениях правил в этой публикации)

1 2 3 4 5 6 7 8 9 10   11 12 12!
Pokazuha
многим понравилось
Pokazuha
многим понравилось


Еще...
 
Главная страница

Понравилось? Поделись с друзьями:
поделиться публикацией на vk.com  поделиться публикацией в telegram  поделиться публикацией в Whatsapp поделиться публикацией в Odnoklassniki  отправить другу по e-mail 




pokazuha.top НЕ является открытым ресурсом. Копирование материалов запрещено. Разрешены ссылки на публикации.
Ссылка: http://pokazuha.top/view/topic.cfm?key_or=1282500
HTML: <a href="http://pokazuha.top/view/topic.cfm?key_or=1282500">Левитрон или когда руки растут из головы! </a>
ВВcode: [URL=http://pokazuha.top/view/topic.cfm?key_or=1282500]Левитрон или когда руки растут из головы! [/URL]

 
   РЕДАКТИРОВАНИЕ названия,содержания, подписей к картинкам
 
 
Перейти на мобильную версию сайта